国药东风总医院临床试验指引---工作流程及时间
国药东风总医院临床试验指引--工作流程及时间
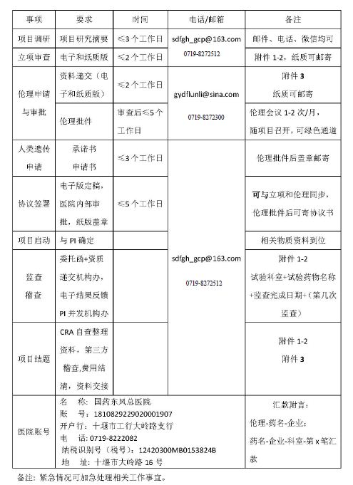
机构办位置: 医院住院部E座2楼 0719-8272512
工作日: 周一至周六上午
上一篇: 国药东风总医院临床试验指引--机构简介
24小时咨询热线:
0719-8210666院长直通热线:
0719-8227111医院概况
HOSPITAL OVERVIEW
医甲一方耀车城——国药东风总医院简介国药东风总医院,暨湖北医药学院附属国药东风总医院,位于中国卡车之都、道教圣地、南水北调中线工程起源地湖北省十堰市。自1927年建院至今,已走过98年发展… 详细>>
医疗服务
Medical service
全院科室
Departments
急诊系统
内科系统
外科系统
妇儿保健系统
医技系统
医院先后有600多项科研成果和临床技术填补了签约医学空白,其中 50多项处于国内领先、国际先进水平。器官移植、微创腔镜、心血 管疾病介入诊疗、急救创伤、口腔医学等品牌技术引领区域医学发展 ,心血管内科、骨科、皮肤科、内分泌科、普外科、心胸外科、儿科、 医学检验部、输血科等科室先后荣获省级重点专科。心脏、肝脏、 肾脏、神经、肿瘤、妇产等诊疗平台综合优势日益凸显,普外科连续 十年三届蝉联省级重点专科,器官移植荣膺“十堰名片”,鄂西北地区 首家国家胸痛中心在此产生。湖北医药学院心脏病研究中心、骨科研究 所,十堰市骨科、普外科、妇产科质控中心先后落户医院,医疗辐射力 、行业影响力与日俱增。
新闻动态
News information
科研教学
scientific research
党群工作
Party masses work
国药东风总医院党群工作接受院党委的直接领导,主要涉及党务组织、纪委监察、工会、团委、宣传等五大类工作。党委下设7个党总支、32个党支部,工会下设8个工会分会,团委下设10个团支部。强有力的党群组织体系为医院发展奠定了坚实的思想保障和组织保障。两年… 详细>>
人才招聘
Talent recruitment
微信服务号
预约挂号、微信支付
官方微博
了解医院最新资讯
COPYRIGHT 2012-2019 国药东风总医院 All RIGHTS RESERVED
鄂ICP备05002815号 十卫网审(2015)005号